|
|
Home » News » industry information » Design principle and structure of metallized film capacitors

Design principle and structure of metallized film capacitors

Views: 5     Author: Site Editor     Publish Time: 2025-09-18      Origin: Site

Metallized film capacitors use polyester or polypropylene film as the dielectric, with zinc-aluminum alloy deposited onto the film surface via vacuum evaporation to form electrodes. These capacitors are formed by non-inductive, stepless winding or lamination. Metallized film capacitors offer high withstand voltage, high insulation resistance, excellent impedance-frequency characteristics (low parasitic inductance), low ESR, high capacitance stability, and low loss tangent.

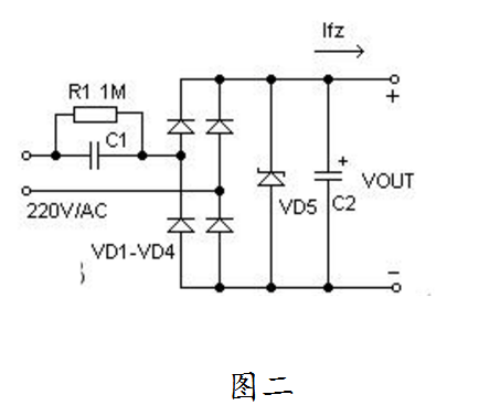
Metallized film capacitors are used in electric energy meters for signal transmission, coupling, and voltage reduction. As coupling capacitors, metallized polyester film capacitors, due to their high insulation resistance, can couple AC or pulse signals to subsequent stages without attenuation, while not affecting the subsequent stage's DC operating point (see C1, C2, and C23 in Figure 1).Metallized polypropylene film capacitors are used as step-down capacitors because of their low loss tangent and high capacitance stability (using a special process to prevent destructive corona from causing capacitance attenuation). They can reduce AC high voltage to the AC low voltage required by the subsequent circuit, replacing the original transformer, making the product smaller and more stable in performance (as shown in Figure 2 C1).

film capacitor


Links

Contact Us

> Tel:86-562-2821018
> Fax:86-562-2821558
> Mob:86-13305620368
> Email:mpp@film-capacitor.com
> Address:NO.1771 QiFeng Road, Shizishan Economic Development Zone,Tongling, Anhui, China
Copyright  2017 Anhui Safe Electronics Co., LTD. All rights reserved. Sitemap      Log in to my mailbox