Views: 25 Author: Site Editor Publish Time: 2021-09-29 Origin: Site
With the rapid development of the national economy and the increasing demand for electricity, the country will vigorously promote the construction of a strong smart grid, and at the same time drive the rapid development of the electrical instrumentation industry. As an indispensable instrument in a strong smart grid, smart energy meters continue to expand their market share with their unique functions. The development of a strong smart grid urgently needs the development of new products, and metallized film capacitors are widely cited as important components in smart energy meters.
Metallized film capacitor
Metallized film capacitors are capacitors made of organic plastic film as the medium, metalized film as the electrode, and made by winding (except for the laminated structure).Films used in metallized film capacitors include polyethylene, polypropylene, polycarbonate, etc. In addition to winding types, there are also laminated types. Among them, polyester film medium and polypropylene film medium are most widely used.
Metallized film capacitors use polyester film or polypropylene film as the medium, and zinc aluminum alloy is attached to the surface of the film by vacuum evaporation to form electrodes. Capacitors are formed by non-inductive stepless winding or lamination. Metallized film capacitors have high withstand voltage, high insulation resistance, good impedance frequency characteristics (smaller parasitic inductance), low ESR, high capacity stability, and low loss tangent.

Metallized film capacitors are used for signal transmission, coupling, and voltage reduction in electric energy meters. As a coupling capacitor, the metallized polyester film capacitor can couple the AC signal or pulse signal to the subsequent stage without attenuation due to its high insulation resistance, without affecting the DC operating point of the subsequent stage. As a step-down capacitor, the metallized polypropylene film capacitor has low loss tangent and high capacity stability (special process is used to prevent destructive corona from attenuating the capacitance), which can reduce the high ac voltage to meet the requirements of the subsequent circuit ac low voltage replaces the original transformer, making the product smaller and more stable.
This is the structure and principle of the metallized film capacitor. Under its unique principle, the stability of the capacitor is stronger, so the service life is also increasing. In this case, it is beneficial to the comprehensive development of the capacitor industry.
Capacitor design principle and structure
Metallized film capacitors use polyester film or polypropylene film as the medium, and zinc aluminum alloy is attached to the surface of the film by vacuum evaporation to form electrodes. Capacitors are formed by non-inductive stepless winding or lamination. Metallized film capacitors have high withstand voltage, high insulation resistance, good impedance frequency characteristics (smaller parasitic inductance), low ESR, high capacity stability, and low loss tangent.
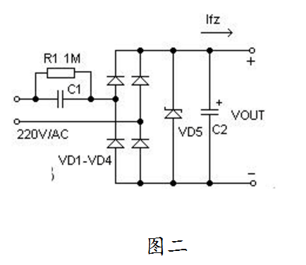
Metallized film capacitors are used for signal transmission, coupling, and voltage reduction in electric energy meters. As a coupling capacitor, the metallized polyester film capacitor can couple the ac signal or pulse signal to the subsequent stage without attenuation due to its high insulation resistance, without affecting the dc operating point of the subsequent stage (Figure 1 C1, C2, C23) . As a step-down capacitor, the metallized polypropylene film capacitor has low loss tangent and high capacity stability (special process is used to prevent destructive corona from attenuating the capacitance), which can reduce the high ac voltage to meet the requirements of the subsequent circuit ac low voltage replaces the original transformer, making the product smaller and more stable (Figure 2 C1).


Disadvantages and improvement of metallized film capacitors
From the principle analysis, there should be no short-circuit failure mode for metalized film capacitors, while metal foil capacitors will have many short-circuit failure phenomena (such as 27-pbxxxx-j0x series). Although metallized film capacitors have the above-mentioned huge advantages, compared with metal foil capacitors, they also have the following two disadvantages: First, the capacity stability is not as good as foil capacitors. This is because metallized capacitors are prone to loss of capacity under long-term working conditions. And after self-healing, the capacity can be reduced. Therefore, if it is used in an oscillator circuit that requires a high degree of capacity stability, it is better to choose a metal foil capacitor.
Another major disadvantage is the poor ability to withstand large currents. This is because the metalized film layer is much thinner than metal foil, and the ability to carry large currents is weak. In order to improve the shortcomings of metallized film capacitors, there are currently improved high-current metallized film capacitor products in the manufacturing process. The main ways to improve are
1) Use double-sided metalized film as electrode;
2) Increase the thickness of the metallized coating;
3) Improved welding process of end surface metal to reduce contact resistance.
Precautions for using film capacitors:
(1)Working voltage
The selection of film capacitors depends on the highest applied voltage, and is affected by the applied voltage waveform, current waveform, frequency, ambient temperature (capacitor surface temperature), capacitance and other factors.Please check whether the voltage waveform, current waveform and frequency at both ends of the capacitor are within the rated value before use.
(2)Working current
The pulse current (or alternating current) through the capacitor is equal to the product of the capacitance C and the rate of voltage rise, that is I=C&TImes;dt/dt.
Due to the loss of capacitors, when used under high-frequency or high-pulse conditions, the pulse (or ac) current passing through the capacitor will heat the capacitor itself and cause a temperature rise, which will cause thermal breakdown. Therefore, the safe use of capacitors is not only limited by the rated voltage, but also by the rated current.
When the actual operating current waveform is different from the given waveform, the polyester film capacitor is generally used when the internal temperature rise is 10°C or less; the polypropylene film capacitor is used when the internal temperature rise is 5°C or less In case of use, the surface temperature of the capacitor is not allowed to exceed the rated upper limit temperature.
The internal temperature rise formula of metalized film capacitor is as follows:
△T=I2rms*DF*ω/(β*S)
△T: The temperature rise inside the capacitor
Irms: the effective current value through the capacitor
DF: Loss tangent
ω: capacitive reactance (1/2πfc)
β: Film heat transfer coefficient
S: Capacitor surface area
(3)Conversion relationship of effective value of various waveforms

(4)Capacitor charging and discharging
Since the capacitor charging and discharging current depends on the product of the capacitance and the voltage rise rate, even a low voltage charging and discharging may produce a large instantaneous charging and discharging current, which may cause damage to the performance of the capacitor. When charging and discharging, please connect a current limiting resistor of 20Ω/V~1000Ω/V or higher in series to limit the charge and discharge current within the specified range. If there is a short-circuit charging and discharging phenomenon of the capacitor, please include it in the scope of defective products and do not use it.
(5)Flame retardancy
Although fire-resistant and flame-retardant materials-combustion-supporting epoxy resin or shell are used in the outer packaging of film capacitors, continuous external high temperature or flame can still deform the capacitor core and cause the package to rupture, causing the capacitor core to melt or burn.
(6) Ambient temperature
The rated operating temperature of capacitors is 85°C. When the actual use temperature of the capacitor exceeds the rated use temperature (within the maximum use temperature range), the rated voltage of the capacitor will decrease as the temperature rises.
Standard formula for capacitor rated voltage reduction:
voltage: VC=VR*(165-TA)/80
VC: The voltage that capacitor can withstand at high temperature
VR: Rated voltage of capacitor
TA: Surface temperature rise of capacitor